메모리: 18644 KB, 시간: 196 ms
브루트포스 알고리즘, 슬라이딩 윈도우, 두 포인터
2024년 8월 2일 05:04:08
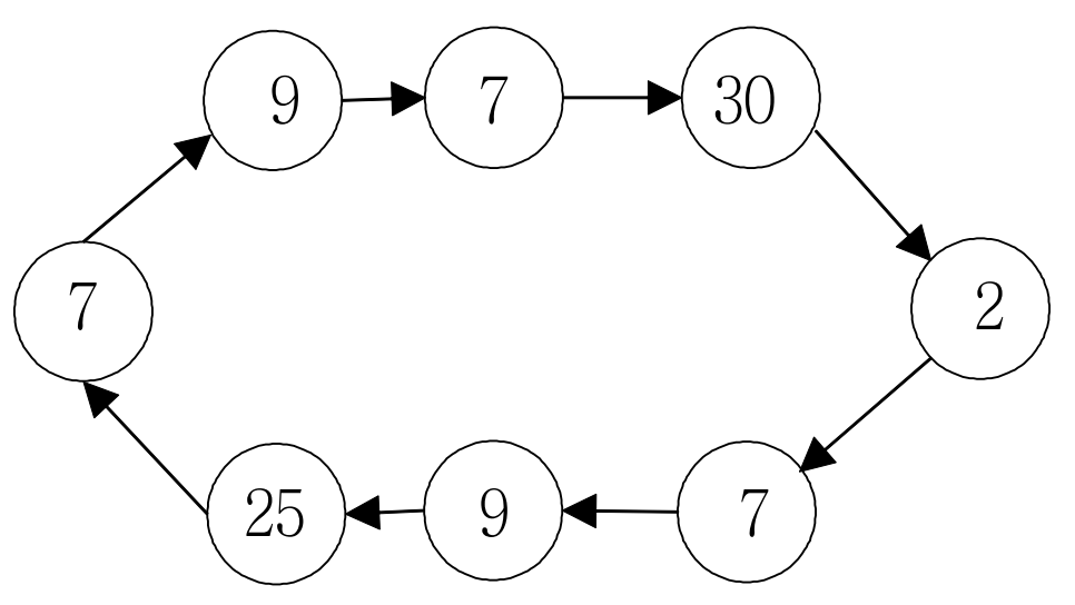
회전 초밥 음식점에는 회전하는 벨트 위에 여러 가지 종류의 초밥이 접시에 담겨 놓여 있고, 손님은 이 중에서 자기가 좋아하는 초밥을 골라서 먹는다. 초밥의 종류를 번호로 표현할 때, 다음 그림은 회전 초밥 음식점의 벨트 상태의 예를 보여주고 있다. 벨트 위에는 같은 종류의 초밥이 둘 이상 있을 수 있다.

새로 문을 연 회전 초밥 음식점이 불경기로 영업이 어려워서, 다음과 같이 두 가지 행사를 통해서 매상을 올리고자 한다.
- 원래 회전 초밥은 손님이 마음대로 초밥을 고르고, 먹은 초밥만큼 식대를 계산하지만, 벨트의 임의의 한 위치부터 k개의 접시를 연속해서 먹을 경우 할인된 정액 가격으로 제공한다.
- 각 고객에게 초밥의 종류 하나가 쓰인 쿠폰을 발행하고, 1번 행사에 참가할 경우 이 쿠폰에 적혀진 종류의 초밥 하나를 추가로 무료로 제공한다. 만약 이 번호에 적혀진 초밥이 현재 벨트 위에 없을 경우, 요리사가 새로 만들어 손님에게 제공한다.
위 할인 행사에 참여하여 가능한 한 다양한 종류의 초밥을 먹으려고 한다. 위 그림의 예를 가지고 생각해보자. k=4이고, 30번 초밥을 쿠폰으로 받았다고 가정하자. 쿠폰을 고려하지 않으면 4가지 다른 초밥을 먹을 수 있는 경우는 (9, 7, 30, 2), (30, 2, 7, 9), (2, 7, 9, 25) 세 가지 경우가 있는데, 30번 초밥을 추가로 쿠폰으로 먹을 수 있으므로 (2, 7, 9, 25)를 고르면 5가지 종류의 초밥을 먹을 수 있다.
회전 초밥 음식점의 벨트 상태, 메뉴에 있는 초밥의 가짓수, 연속해서 먹는 접시의 개수, 쿠폰 번호가 주어졌을 때, 손님이 먹을 수 있는 초밥 가짓수의 최댓값을 구하는 프로그램을 작성하시오.
첫 번째 줄에는 회전 초밥 벨트에 놓인 접시의 수 N, 초밥의 가짓수 d, 연속해서 먹는 접시의 수 k, 쿠폰 번호 c가 각각 하나의 빈 칸을 사이에 두고 주어진다. 단, 2 ≤ N ≤ 30,000, 2 ≤ d ≤ 3,000, 2 ≤ k ≤ 3,000 (k ≤ N), 1 ≤ c ≤ d이다. 두 번째 줄부터 N개의 줄에는 벨트의 한 위치부터 시작하여 회전 방향을 따라갈 때 초밥의 종류를 나타내는 1 이상 d 이하의 정수가 각 줄마다 하나씩 주어진다.
주어진 회전 초밥 벨트에서 먹을 수 있는 초밥의 가짓수의 최댓값을 하나의 정수로 출력한다.
풀이
윈도우를 한 칸씩 옆으로 이동시키며 갯수를 세어주면 된다.
주의할 점은 시간제한을 지키기 위해선 맨 처음 윈도우 내부의 초밥 종류를 모두 세어둔 후
이후 윈도우의 시작과 끝만 조정하면서, 빠져나가는 초밥이 중복되는 것이 아니었다면 종류 -1
새로 들어오는 초밥이 중복되는 것이 아니라면 종류 +1을 해주면 된다.
이런 방식으로 풀면 O(N) 시간복잡도 안에 문제를 해결할 수 있다.
사실 O(Nlogn) 으로도 아슬아슬하게 풀 수 있긴 하다. 필자는 맨 처음 Nlogn으로 풀었으나 시간이 너무 오래 걸려 N으로 푸는 방법을 찾아봤다.
public class Main{
static int jubsi, chobab, conti, c,max = 0, selec[],x[];
public static void main(String[] args) throws IOException {
BufferedReader br = new BufferedReader(new InputStreamReader(System.in));
BufferedWriter bw = new BufferedWriter(new OutputStreamWriter(System.out));
StringTokenizer st = new StringTokenizer(br.readLine());
jubsi = Integer.parseInt(st.nextToken());
chobab = Integer.parseInt(st.nextToken());
conti = Integer.parseInt(st.nextToken());
c = Integer.parseInt(st.nextToken());
x = new int[jubsi];
selec = new int[chobab+1];
for(int i =0 ;i<jubsi;i++){
x[i] = Integer.parseInt(br.readLine());
}
for(int i = 0 ;i<chobab+1;i++){
selec[i] = 300001;
}
dfs();
bw.write(String.valueOf(max));
bw.flush();
}
public static void dfs(){
for(int i = 0; i<jubsi;i++){
int cnt = 0, flag= 0;
for(int j = i; j < i+conti;j++){
if(selec[x[j % jubsi]] != i){
cnt++;
}
selec[x[j % jubsi]] = i;
if(x[j % jubsi] == c){
flag = 1;
}
}
if(flag != 1){
cnt++;
}
max = Math.max(max,cnt);
}
}
}
이는 Nlogn으로 푼 방식인데 너무 아슬아슬하게 시간제한을 통과했다.
전체 코드
public class Main{
static int jubsi, chobab, conti, c,max = 0, selec[],x[],cnt = 1;
public static void main(String[] args) throws IOException {
BufferedReader br = new BufferedReader(new InputStreamReader(System.in));
BufferedWriter bw = new BufferedWriter(new OutputStreamWriter(System.out));
StringTokenizer st = new StringTokenizer(br.readLine());
jubsi = Integer.parseInt(st.nextToken());
chobab = Integer.parseInt(st.nextToken());
conti = Integer.parseInt(st.nextToken());
c = Integer.parseInt(st.nextToken());
x = new int[jubsi];
selec = new int[chobab+1];
for(int i =0 ;i<jubsi;i++){
x[i] = Integer.parseInt(br.readLine());
}
int start = 0, end = conti;
selec[c]++;
for(int i = start ;i<end;i++){
if(selec[x[i]] == 0){
cnt++;
}
selec[x[i]]++;
}
max = Math.max(max ,cnt);
for(int i =end;i<jubsi+conti-1;i++){
selec[x[start]]--;
if(selec[x[start]] == 0){
cnt--;
}
if(selec[x[i % jubsi]] == 0){
cnt++;
}
selec[x[i%jubsi]]++;
max = Math.max(max ,cnt);
start++;
}
bw.write(String.valueOf(max));
bw.flush();
}
}
'코딩 테스트 연습 > 백준' 카테고리의 다른 글
| 백준 2331번 반복수열(java) (0) | 2024.08.03 |
|---|---|
| 백준 1747번 소수&팰린드롬(java) (0) | 2024.08.02 |
| 백준 2343번 기타 레슨(java) - 이분 탐색 방식 (0) | 2024.08.01 |
| 백준 2343번 기타 레슨(java) (0) | 2024.08.01 |
| 백준 14888번 연산자 끼워넣기(java) (0) | 2024.07.31 |